
Creating effective ads can often feel overwhelming. Many people struggle with the intricacies of ad design, which can lead to frustration and uncertainty. It’s understandable to feel this way, especially when the stakes are high and the competition is fierce. However, mastering your ad banner creator can be a transformative experience that not only alleviates these concerns but also empowers you to achieve your marketing goals.
To begin, it’s crucial to understand the basics of ad creation. This foundational knowledge sets the stage for your success and helps clarify your goals. By identifying what you want to achieve, you can better target your audience and create ads that resonate with them. Remember, you’re not alone in facing these challenges; many share your journey.
Next, choosing the right tools is essential. The right resources can make a significant difference in your ad creation process, providing you with the support you need. As you explore various options, think about what features will best serve your needs and enhance your creativity. This step is about finding the tools that feel right for you and your unique style.
Customizing your designs is where your creativity can truly shine. Compelling visuals are key to capturing attention and engaging your audience. Don’t hesitate to experiment with different styles and formats until you find what resonates most. You might discover that a personal touch can make all the difference in how your audience connects with your message.
Finally, sharing your banners effectively is vital to their success. Ongoing performance monitoring allows you to understand what works and what doesn’t, enabling you to refine your approach continually. This journey is about growth, and each step you take brings you closer to your marketing objectives. Embrace the process, and remember that every effort you make is a step toward achieving your goals.
In today's competitive digital landscape, creating effective ad banners can feel like an overwhelming challenge. It’s understandable to feel this way, as capturing attention has never been more difficult. Many individuals struggle with transforming simple graphics into powerful tools for engagement and connection, which can leave them feeling frustrated and uncertain about their marketing efforts. However, you’re not alone in facing these challenges.
By mastering the art of ad banner creation, you can significantly enhance your marketing strategies and find the support you need to succeed. Let’s explore how to navigate this complex process together, ensuring your ads not only stand out but also resonate deeply with your target audience.
Creating ads can feel overwhelming, especially when you're trying to capture attention in a crowded digital space. It’s understandable to feel this way—many struggle with effectively promoting their brand while ensuring their message resonates. However, by focusing on a few key components, you can transform your advertising efforts into a powerful tool for connection and engagement.
First, consider the purpose of your ad. What do you hope to achieve? Whether it’s increasing brand awareness or generating leads, having a clear goal will guide your design and messaging. Remember, even if users don’t click, frequent exposure to your ads can enhance product awareness, nurturing familiarity and trust.
Next, understanding your target audience is crucial. Tailoring your message to can significantly increase interaction. Imagine how personalized ads, based on user behavior, can lead to higher conversion rates—this approach not only speaks to your audience but also shows that you care about their needs.
When it comes to design elements, familiarize yourself with essential components like images, text, and calls to action (CTAs). Attention-grabbing visuals paired with persuasive text are vital for boosting engagement. Did you know that impactful advertisements can enhance product recognition by up to 80% when displayed strategically? This is your opportunity to create ads that not only inform but also resonate emotionally.
Exploring formats and sizes is another important step. Different banner sizes, such as leaderboard (728x90) and skyscraper (160x600), have their own appropriate use cases. By selecting standard sizes, you ensure effective collaboration with design agencies and seamless ad placement across platforms, making the process smoother for everyone involved.
Don’t forget the power of A/B testing. This strategy allows you to refine your ads by comparing different versions to see which performs better. It’s a continuous improvement process that acknowledges your commitment to effectiveness and your audience’s preferences.
Lastly, consider incorporating retargeting strategies. These can significantly enhance conversion rates by reminding users of their previous interactions with your brand, showing that you value their journey.
By mastering these fundamentals, you’ll be well-equipped to utilize an ad banner creator to create compelling ads that not only resonate with your audience but also align with your marketing objectives. Remember, you’re not alone in this journey; with each step, you're building connections that matter.

It can feel overwhelming to choose the right ad banner creator. It’s understandable to feel this way, especially when you’re trying to find the perfect tool to express your vision. Start by identifying your needs; think about what features are essential for your project, such as A/B testing or image editing. This step is crucial because it lays the foundation for a smoother creative process.
Next, take the time to research the available tools. Options like FusionAds.ai, Canva, or Adobe Express can be explored, focusing on user-friendliness and the variety of templates they offer. You’re not alone in wanting a tool that feels approachable and meets your needs.
As you evaluate templates, look for those that resonate with your campaign goals and brand aesthetics. It’s important that they are customizable to fit your specific needs, as this will help you create graphics that truly reflect your message. Remember, the right template can make a world of difference in how your audience perceives your brand.
Finally, if possible, test out a few tools to see which one feels most intuitive for you. This hands-on approach can alleviate some of the stress and help you find a solution that meets your design requirements. By thoughtfully choosing the appropriate tools and templates, you can improve your ad banner creator process, resulting in visually attractive graphics that effectively convey your message. You have the power to that resonate with your audience.

To effectively customize your banner design, it’s important to consider the following key elements that can truly make a difference:
By concentrating on these key elements, an ad banner creator can help you design a display that not only captures attention but also drives action, ultimately enhancing your advertising effectiveness. It’s a process, and every step you take brings you closer to creating impactful designs that resonate with your audience.

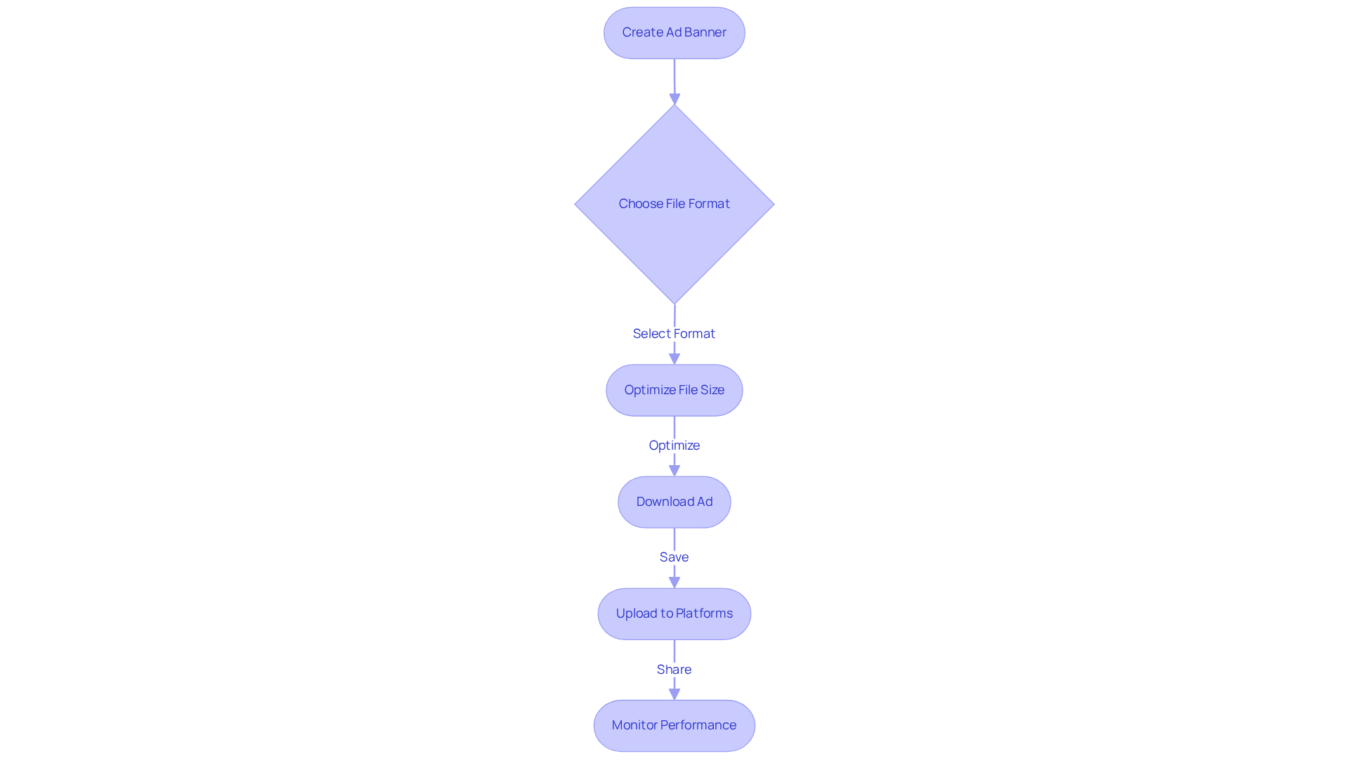
Creating an effective ad banner creator can often feel overwhelming, but you're not alone in facing these challenges. Many struggle with choosing the right file format, which can impact loading speed and user engagement. It’s understandable to feel uncertain about the best options. As Michael Heina wisely notes, "The file format isn't just a technical detail but a crucial factor that directly affects loading speed, visual quality, and user engagement level." To ease this concern, consider using:
Another common pain point is optimizing file size. A well-optimized advertisement can significantly enhance loading speeds, which is vital in today’s fast-paced digital environment. Imagine the frustration of a user waiting for an ad to load! By saving JPEGs at 60-80% quality, you can maintain sharpness while minimizing file size. Remember, smaller file sizes lead to faster loading times, crucial as mobile display ads account for 70% of all impressions.
Once you've created your graphic, utilize the download feature in your ad creation tool to save it directly to your device. This ensures that the optimized quality is retained, making your ad visually appealing and effective.
When it comes to sharing, uploading your advertisement to chosen platforms like Google Ads or social media can feel daunting. It’s important to ensure that your display meets the specific size and format requirements of each platform, such as the commonly requested 300x250 pixels, to maximize visibility and effectiveness. You’re taking a significant step in reaching your audience by doing this.
Finally, monitoring your ad's performance is essential. It’s perfectly normal to feel anxious about how your ad is doing after sharing it. Use analytics tools to and engagement. This will help you assess effectiveness and make necessary adjustments for future campaigns. For example, Acme Co. increased their lead generation by 75% using native ads that looked like articles on industry forums, demonstrating the impact of effective ad strategies.
By following these steps, you can use an ad banner creator to create visually appealing ad banners that effectively reach and engage your target audience, ultimately making your advertising efforts more rewarding. Remember, you have the tools and knowledge to succeed in this journey.

Mastering the art of ad banner creation can feel overwhelming for many brands striving to engage their audience effectively. It’s understandable to feel this way, as navigating the foundational elements of ad design, selecting the right tools, and customizing banners to reflect your brand identity can be daunting. However, by focusing on these aspects, you can create ads that not only capture attention but also drive action. This journey empowers marketers to approach the complexities of digital advertising with both confidence and creativity.
Identifying your target audience, utilizing compelling visuals, and optimizing layouts are not just key insights; they are essential components that resonate deeply with your audience's needs. Incorporating strategies like A/B testing and retargeting can significantly enhance the performance of your ads, ensuring they connect with viewers and achieve the desired outcomes. It’s crucial to remember that choosing the right file formats and optimizing for speed are vital, as these factors greatly impact user engagement and overall ad effectiveness.
As the digital landscape evolves, leveraging these strategies will remain integral to successful advertising. Embrace the journey of ad banner creation with a commitment to continuous improvement and experimentation. By doing so, you can enhance your visibility and foster deeper connections with your audience, ultimately leading to greater success in your marketing efforts. You're not alone in facing these challenges; with the right support and strategies, you can transform your advertising approach and achieve your goals.
What is the purpose of an ad banner?
The purpose of an ad banner is to achieve specific goals such as increasing brand awareness or generating leads. Having a clear goal helps guide the design and messaging of the ad.
Why is understanding the target audience important in ad creation?
Understanding the target audience is crucial because tailoring the message to engage the right demographic can significantly increase interaction and conversion rates, showing that you care about their needs.
What key design elements should be included in an ad banner?
Key design elements include attention-grabbing visuals, persuasive text, and clear calls to action (CTAs). These components are vital for boosting engagement and enhancing product recognition.
What are some common banner sizes and their uses?
Common banner sizes include leaderboard (728x90) and skyscraper (160x600). Selecting standard sizes ensures effective collaboration with design agencies and smooth ad placement across platforms.
What is A/B testing in the context of ad banners?
A/B testing is a strategy that allows you to refine your ads by comparing different versions to see which performs better. It is a continuous improvement process that helps align ads with audience preferences.
How can retargeting strategies benefit ad campaigns?
Retargeting strategies can enhance conversion rates by reminding users of their previous interactions with your brand, demonstrating that you value their journey and encouraging them to engage again.
What is the overall goal of mastering ad banner creation?
The overall goal of mastering ad banner creation is to create compelling ads that resonate with your audience and align with your marketing objectives, ultimately building meaningful connections.